Carrières
La Ville de Richelieu constitue une organisation dynamique où le service au citoyen, la rigueur et l’engagement prennent tout leur sens. Si vous êtes à la recherche d’un emploi à Richelieu dans un environnement stimulant, humain et axé sur les valeurs familiales, explorez nos opportunités d’emploi et contribuez à bâtir une communauté vivante et accueillante.
Lorsque vous travaillez pour la Ville de Richelieu, vous œuvrez dans un milieu de travail stimulant où vous avez la chance de faire la différence auprès d’une communauté dynamique.
En effet, le succès de la Ville de Richelieu est le fruit du savoir-faire et des compétences de son équipe qui assure le meilleur service aux citoyens.
Joignez-vous dès maintenant à notre équipe et aidez-nous à rester à l’avant-garde!
Offre d’emploi
Commis à la bibliothèque
Type de poste: Temps partiel, poste permanent
Date de début d’affichage: 24 février 2026
Date de fin d’affichage: 8 mars 2026

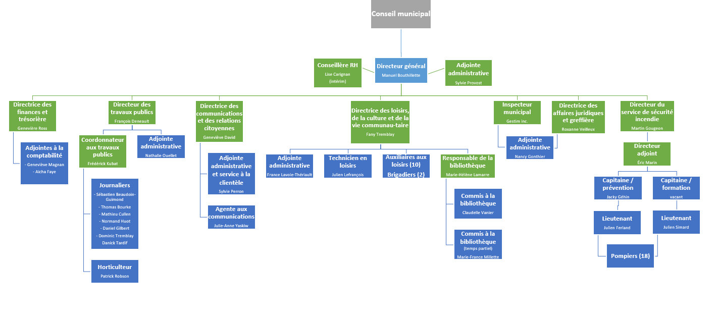
ORGANIGRAMME

Vous souhaitez déposer une candidature spontanée? Transmettez-nous la par courriel à rh@ville.richelieu.qc.ca.
